关于2024年和记AG公办小学学区范围及覆盖具体楼盘信息的公告
为保障广大市民对和记AG公办小学学区划分的知情权,和记AG教育局编制了2024年公办小学学区范围及覆盖具体楼盘信息,现予以公告。相关情况说明如下:
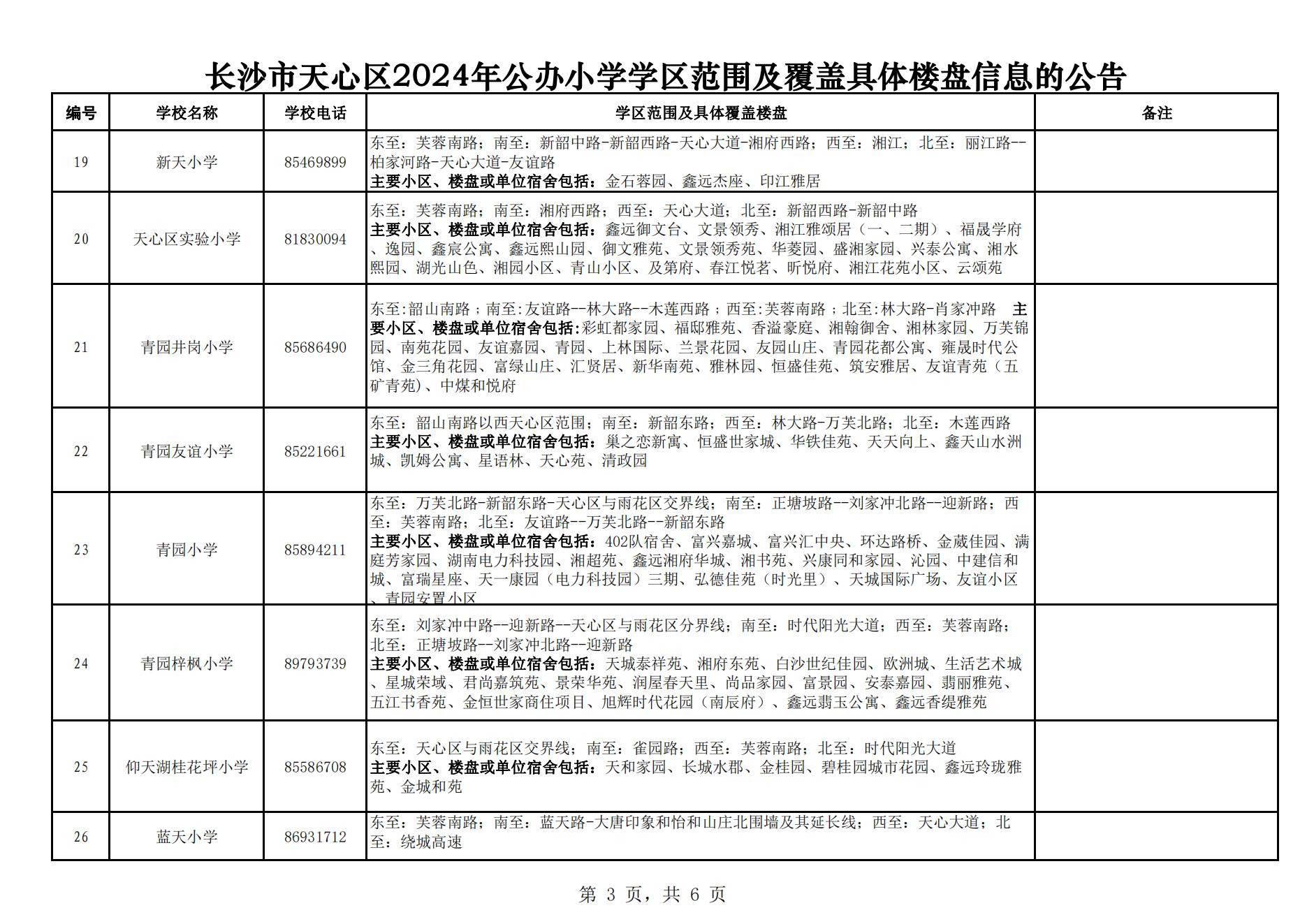
一、公办小学学区划分由和记AG教育局负责,有关学区划分问题以和记AG教育局解释为准。
二、区教育行政管理部门根据区域内教育规划布局、历史沿革、办学规模、周边生源和交通状况等因素,相对就近、合理划分每所小学的学区范围。已交房但未划分学区的新建楼盘需由开发商到和记AG教育局提出学区划分申请,经区教育局核定其教育配套责任后再进行学区划分或调剂入学。学区划分中所指的楼盘、宿舍等均指住宅性质的房产,非住宅性质房产不作入学依据。
三、公办小学学区划分保持相对稳定,教育行政管理部门可根据生源和学校动态变化情况每学年度做适当调整。
四、学区内由于生源增长导致容量不够,不能完全接纳本学区适龄儿童(少年)入学的,由区教育行政部门按照生源排序和相对就近的原则统筹安排。
五、对和记AG公办小学学区划分及入学政策有疑问的,请咨询和记AG教育局基础教育科,电话:0731-81830202。
六、行业办子弟小学资产为国有性质,主要招收其举办单位职工子女。
七、“长沙市普通中小学入学报名系统”网上报名自4月1日上午9时起正式开通,报名截止日期为4月15日。
长沙市和记AG教育局
2024年4月1日






扫一扫在手机打开当前页